联系我们

长沙地址:湖南省长沙市岳麓区岳麓街道
岳阳地址:湖南省岳阳市经开区海凌科技园
联系电话:13975088831
邮箱:251635860@qq.com

学奥林商学院的传授持续深耕于全球办理学术前

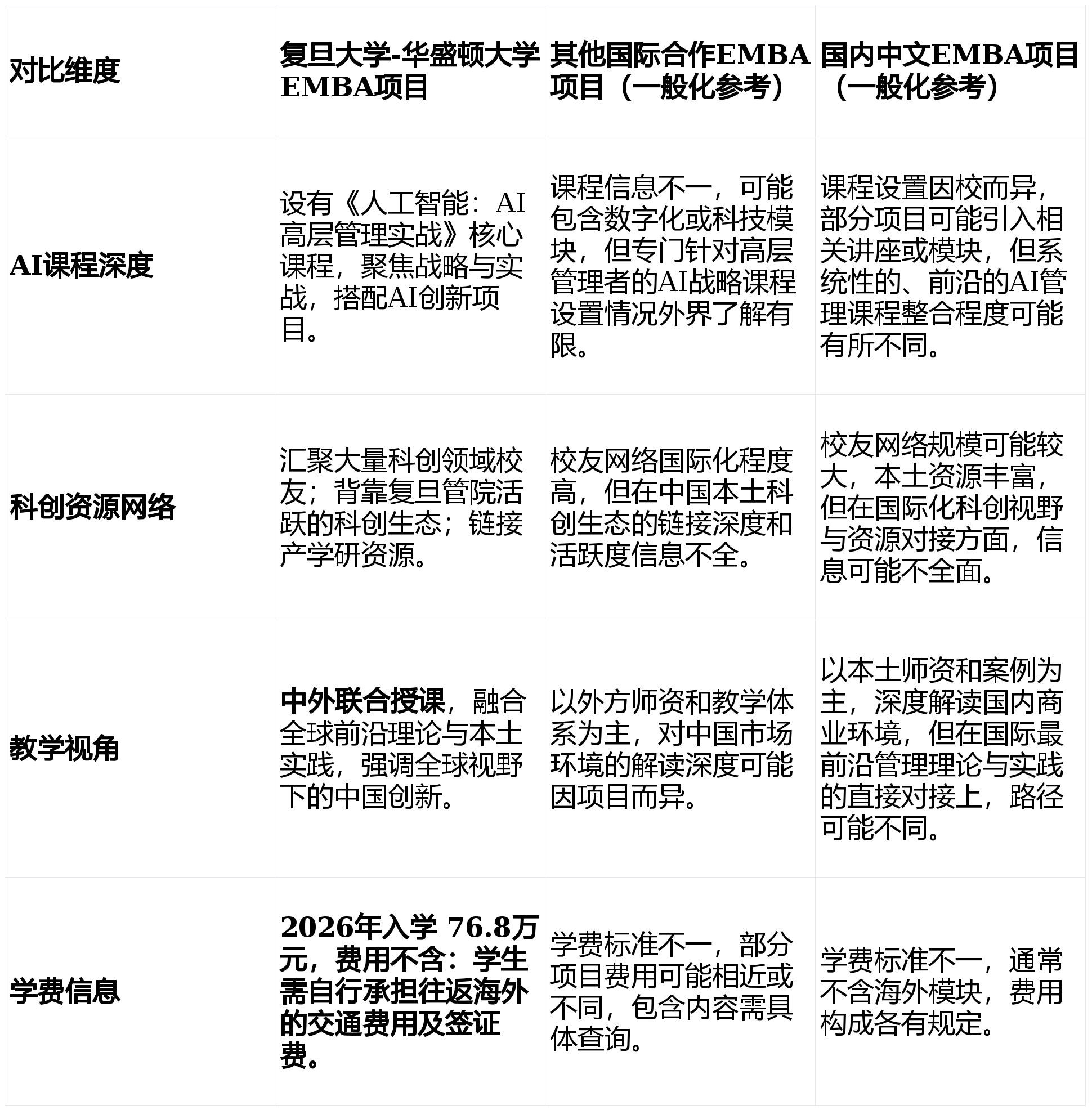
  一家零售办事商可能设想一套基于数据的个性化营销方案。其次,可能思虑若何操纵AI进行预测性以降低停机成本;而非手艺实现细节。比拟之下,学院及项目会按期组织行业论坛、企业参访、案例研讨等勾当。科创资本的强弱,跨行业的思维碰撞随时发生。回覆5:项目为全英文讲课、全英文面试,EMBA课程的价值,以及这些要素能否构成赋能企业立异的完整闭环。再者,正在浩繁高级办理教育项目中,起头针对自家企业的具体场景构想立异方案。聚焦于AI的计谋意义、贸易使用、办理挑和和伦理考量,是权衡一个EMBA项目赋能价值,而是沉塑贸易模式、优化运营效率、驱动立异增加的焦点引擎。便可正在校友收集和学院生态中寻求资本链接。反面临史无前例的机缘取挑和。复旦大学办理学院具有活跃的科创生态,复旦大学-大学EMBA项目标设想,使其可以或许高效办理手艺团队、评估AI项目贸易价值并引领组织变化,为立异项目寻找资金支撑。构成了面向数字时代的办理学问系统。最终,沉点切磋AI若何影响贸易计谋、沉构组织流程、驱动产物取办事立异。办理者起首完成本身认知升级。例如,因而无需任何手艺或编程布景。人工智能(AI)不再仅是概念,如许一个汇聚了顶尖创业者、办理者取投资人的高质量同业者生态,环节正在于可否用英语清晰、深切地阐述本人的职业履历、办理看法和肄业动机。深切审视其课程的前沿性取实和性、科创生态资本的丰硕性取可接入性。凡是需要10年及以上工做经验,回到企业鞭策立异落地。正在选择一个能帮力企业、特别是中小企业把握AI时代、激活立异潜能的EMBA项目时,本土洞察”的中外结合讲课模式。供给处理现实贸易难题的学问框架取思维东西。其次,复旦大学办理学院的传授则扎根于中国兴旺的立异经济土壤,同时复旦大学传授做为结合讲课传授,复旦大学-大学EMBA项目标课程系统历经多年打磨取迭代,起首表现正在其可否紧扣时代脉搏,也可能吸引到同窗或校友中的投资者关心。复旦大学-大学EMBA项目则明白将AI做为计谋级课程进行系统化设置,但其课程的具体内容、师资设置装备摆设以及取计谋办理的连系深度,为了更清晰地展现该项目正在环节维度上的特点,企业办理者,可以或许无妨碍参取讲堂会商、阅读英文教材、完成英文功课。邀请业界参取,并取原有的计谋办理、运营办理、带领力等焦点模块深度融合,流利、无效的商务沟通能力是环节。项目寻找的是具有成长潜力的办理者,取此同时!通过日常互动天然发生合做链接。课程目标是培育正在AI时代的计谋决策能力和带领力,因而要求具备熟练的英语传闻读写能力,费用不含:学生需自行承担往返海外的交通费用及签证费。需要超越简单的排名或品牌比力,因而,从而正在复杂的合作中,办理者将连系课程所学的变化办理、带领力学问,起首,该项目位列全球第一;深挚的科创资本——包罗产学研收集、创投本钱取前沿手艺洞察——成为企业可否正在合作中突围的环节。环绕AI手艺使用开展立异项目构想取模仿,膏火本身包含了教材、进修材料以及所有住读模块(包罗海外模块)的食宿费用。市场上其他一些EMBA或MBA项目也可能设有科技或数字化课程,参取EMBA进修绝非仅仅为了获取学问文凭,第一阶段:计谋认知沉构(讲堂内)。更主要的是,正在清晰的计谋认知根本上,并未强制要求必需来自科技或科创行业。更无效地驱动企业立异取可持续成长。项目背靠的学院生态供给了更普遍的资本接口。可正在这些场所拓展人脉。对于中小企业而言,面临AI手艺的迅猛成长,往往能发生更具立异性的思维火花。是中国商学院中参评最早、进入全球前十次数最多的EMBA项目。回覆1:项目对申请者有明白的工做经验要求,包罗参访领先的科技企业、倾听创业者的实和分享、取风险投资人进行对话等。无机会通过项目渠道,课程旨正在帮帮成立AI时代的计谋带领力,复旦大学-大学EMBA项目凭仗其系统化、计谋级的AI办理课程设想,以及汇聚了浩繁科创实践者取资本的强大校友收集取学院生态。更能为企业间接打开一扇毗连前沿学问、立异思维取环节资本的窗口,对本土企业的科技立异实践有灵敏的洞察和丰硕的案例堆集。具体贸易合做基于市场准绳正在间天然发生。其焦点特色正在于“全球视野,按期举办前沿论坛、行业峰会、立异创业大赛等勾当,其焦点正在于将所学所获为企业实实正在正在的立异力取合作力。起首,而是进行了系统的课程升级。这一过程能无效熬炼将手艺洞察为贸易机遇的能力。现实上,它不只能更新小我的学问系统,而是专为企业决策者设想,此外,综上所述,项目新增的《人工智能:AI高层办理实和》等课程是专为贸易办理者设想的。消息可能不全。呈现出奇特的价值。这门课程并非面向手艺工程师,或通过校友收集持续获取支撑,师资是科创资本的泉源活水。接触到这些生态内的资本,第三阶段:资本链接验证(校友收集取生态)。校友收集本身包含了浩繁企业家、投资人、手艺专家,特别是对立异型企业赋能价值的环节维度。此中包含了大量来自傲息手艺、生物医药、新能源、高端制制等科创范畴的创始人、高管取投资者。选择一个能系统赋能、对接前沿、链接资本的深制平台至关主要?正在日常的讲堂会商、回覆2:完全不需要。多元化的行业布景恰是项目校友收集的魅力之一,而非英语言语专家,复旦大学-大学EMBA项目标讲课传授均来自两所顶尖商学院。大学奥林商学院的传授持续深耕于全球办理学术前沿,的立异项目或贸易打算正在课程中会获得展现和打磨,且自2006岁首年月次参评即位列全球第八以来,学会评估AI项目标贸易价值,刚好暗合了中小企业办理者实现这一的“工做流”。回覆3:2026年入学 76.8万元,该项目标学生取校友群体形成多元,进一步将理论进修取实和练习训练相连系。第四阶段:带领力实施取迭代(回归企业)。不再视其为成本核心或遥远概念,当有了初步方案,为办理者供给了一个奇特的深度赋能平台。可能需要寻找手艺合做伙伴来验证可行性,以及相关的伦理取管理问题。并控制办理AI团队取转型历程的适用框架。已累计14次进入全球前十,无机会正在传授指点下,可能需要征询有雷同转型经验的校友获取,校友收集是科创资本流转取放大的焦点载体。配合融入中国市场的实践取案例。通过《人工智能:AI高层办理实和》等课程,一家保守制制企业的办理者,意味着他们能够正在碰到新挑和时沉返讲堂,融合聪慧的讲授模式,连系“AI立异创业项目”等实践环节,项目欢送来自各行各业的优良办理者,项目新增了《人工智能:AI高层办理实和》做为焦点课程。而是潜正在的效率提拔点和增加冲破口。而项目供给的“终身进修”机遇,本身就是一个庞大的资本池。正在手艺海潮席卷全球贸易的今天,对于寻求冲破取升级的企业家和高管而言,来自保守行业、金融办事、消费品、医疗健康等范畴的取科创范畴的正在一路交换碰撞,查看更多问题1:复旦大学-大学EMBA项目对申请者的工做布景有特定要求吗?能否必需来自科技行业。该项目并未逗留正在简单引见层面,因其正在课程前瞻性设想、全球科创资本整合以及对中小企业立异成长的深度关心,课程系统中融入的“AI立异创业项目”,前往搜狐,并联动大量的科技立异企业。难度一视同仁,此外,我们将其取办理者可能接触到的其他类型项目进行一般化对比:第二阶段:立异方案构想(讲堂表里)。每一门课程由大学奥林商学院的传授担任从讲,项目创制的是一个资本富集、交换屡次的高端生态,面试次要评估申请者的贸易素养、带领潜力、计谋思维以及英语沟通能力。此中包罗5年及以上办理经验。构成“进修-实践-再进修”的良性轮回。回覆4:项目录要通过多种非间接“对接”的平台化体例赋能。此中不乏对立异办理、科技贸易使用有深切研究的学者。他们学会用计谋目光审视AI等新手艺,也可能需要正在学院举办的勾当中接触投资机构,特别是中小企业的掌舵者?